新华社3月22日消息,2026年2月28日,由中共中央办公厅修订,中共中央办公厅、国务院办公厅印发了《国有企业领导人员廉洁从业规定》,并发出通知,要求各地区各部门认真遵照执行。
“规定”适用于国有独资、全资企业和国有控股企业、国有实际控制企业(含国有独资、全资金融企业和国有控股金融企业、国有实际控制金融企业)及其分支机构。

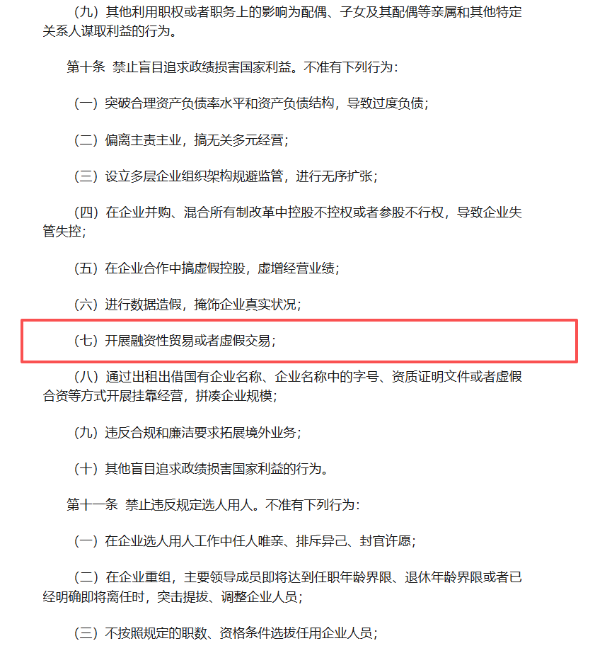
国资委早已明确界定:融资性贸易是以贸易为名、实为出借资金的违规业务;空转、走单贸易无真实货物流、现金流,属于典型虚假贸易。2023年国资委74号文 “十不准” 已明令禁止,2026年落地的46号令进一步加码追责,实行子公司违规、集团高层连带处罚,实现全链条、终身追责。



如今,这种“重资金、轻运营、无风控”的模式已难以为继。随着“央企贸易十不准”、“四十六号文”、“国企廉洁新规”等政策相继落地,地方国资委收紧监管口径,融资性、虚假贸易成为审计督查重点,国企因违规垫资被处罚、国资流失的案例屡见不鲜。更值得警惕的是,纯垫资模式下企业对货权、物流、信息流全程失控,货物重复质押、虚假仓单等骗局防不胜防,一旦出现坏账,多年利润可能归零,甚至引发国有资产安全风险,这也让更多国企认清:纯垫资贸易不是“捷径”,而是“绝路”。
一边是合规高压红线,一边是营收增长刚性需求,商贸型国企供应链公司的转型关键的是立足核心禀赋,向产业链纵深延伸,以物贸一体化、供投一体化为核心,实现从“资金中介”向“产业服务商”的本质转变,而数字化技术正是打通转型的关键抓手。商贸型国企的核心竞争力并非“自有资金多”,而是独特的资源优势:长期深耕贸易积累的深厚产业链资源,能精准洞察市场动态、快速应对风险,如新疆九鼎商贸物流集团依托果蔬供应链资源实现全产业链转型;依托国企信用加持的低成本大额资金获取能力,是民企难以企及的优势,山东投资旗下供应链公司借此推出“代采+直达+监管”一体化服务;天然的公信力与政企协同优势,能打破合作壁垒、优先参与重大项目;完善的合规与风险兜底体系,为转型提供安全保障。

商贸型国企供应链公司的转型,核心是“以资金为入口,以产业为根基,以数字化为支撑”,放弃单纯资金垫付,转向物贸一体化、供投一体化,实现合规与效益双重提升,阿帕数字(Arpa)物贸一体协同平台正是助力转型的核心伙伴。物贸一体化的核心是打破贸易与物流割裂,通过数字化手段掌控货权和物流环节,实现“贸易有真实场景、风险可全程管控”,无需盲目投入重资产建仓库、车队,即可通过数字化链接物流资源。阿帕数字(Arpa)平台打通“贸易-物流-金融”数据壁垒,实现订单、物流、资金全程可追溯,既满足监管要求,又能将合规物贸场景转化为融资信用,同时物流环节的运输、仓储等收入能提升综合利润率,实现合规盈利翻倍。
供投一体化则是突破盈利瓶颈、巩固产业链地位的关键,核心是通过“贸易+投资”深度融合,以股权为纽带将短期买卖关系升级为长期利益共同体,实现从“贸易商”向“产业链组织者”的跨越。国企可依托产业链洞察,通过小比例战略投资、参股共建切入上下游关键节点,分享产业增值收益,国际巨头嘉能可、托克及日本三菱、三井等均通过此模式成为全球产业链整合者。这一模式离不开数字化支撑,阿帕数字(Arpa)平台构建的“科技+产业+金融”循环,能提供精准数据支撑,助力筛选投资标的、监控项目运营,与邮储银行河北省分行携手河北国贸集团打造的综合服务平台理念高度契合。供投一体化可分三步走:初期以小比例投资锁定核心客户,中期沿产业链延伸掌控核心节点,后期通过数字化优化全链效率,整合产业链资源成为生态组织者。
全国两会期间,京东曹鹏委员提出,供应链数智化升级是激活新质生产力的关键抓手,建议推动AI等技术与国央企供应链深度融合,这精准点出转型方向——纯垫资贸易退场不是行业衰退,而是高质量发展的开端。对于商贸型国企供应链公司而言,转型是“放大优势”而非“放弃优势”,用好资金、公信力、产业链资源优势,以物贸一体化筑牢合规风控底线,以供投一体化挖掘产业增值空间,以数字化打通转型堵点。在国资委监管强化与国企深化改革双重驱动下,唯有以技术赋能合规、用生态重构价值,才能开辟可持续发展之路。阿帕数字(Arpa)正以物贸一体数字协同方案,打通数据壁垒,助力国企摆脱垫资依赖,实现向全产业链服务商的转型,未来,坚守合规、深耕产业、拥抱数字化,才能在行业洗牌中站稳脚跟、破局重生。
